SERIES · 斯坦福CS336: Language Modeling from Scratch

Stanford CS336 Lang. Modeling from Scratch | Spring 2025 | Lec. 3: Architectures, Hyperparameters

2026-04-09 · 20 min read · by GUMP

Stanford CS336 Lang. Modeling from Scratch | Spring 2025 | Lec. 3: Architectures, Hyperparameters

最好的学习方式是亲自动手。第二好的方式是从别人的经验中学习。

CS336 · 2025 年春季 · 第 3 讲

最好的学习方式是亲自动手。第二好的方式是从别人的经验中学习。


目录

  1. 概览
  2. 归一化
  3. 激活函数与 FFN 设计
  4. 位置嵌入
  5. 超参数
  6. 训练稳定性技巧
  7. 注意力变体
  8. 宏观结论

概览

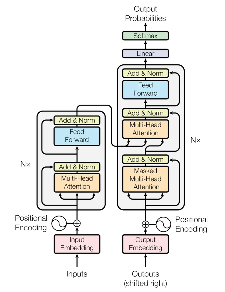
这份笔记回顾了现代大型语言模型是如何偏离 2017 年原始 Transformer 的,更重要的是,解释了为什么会这样。整体视角是经验主义的:观察 19 个以上稠密模型的发布版本,看看哪些设计最终留了下来。

content-image-1

起点——原始 Transformer(Vaswani 2017):

  • 位置嵌入:正弦和余弦
  • FFN:ReLU 激活
  • 归一化:post-norm LayerNorm

现代 LLM(例如 CS336 作业)通常使用:

  • Pre-norm——在 block 前做 LayerNorm,而不是在后面
  • RoPE——旋转位置嵌入
  • SwiGLU——使用门控 FFN,而不是简单的 ReLU
  • 无 bias 项——所有线性层和归一化层都去掉偏置

content-image-1

content-image-1


1. 归一化

Pre-norm 与 Post-norm

text
Post-norm(原始 Transformer):
x -> [Attention] -> x + attn_out -> LayerNorm -> ...
Pre-norm(现代做法):
x -> LayerNorm -> [Attention] -> x + attn_out -> ...

Pre-norm 将 LayerNorm 放在残差分支内部,因此残差路径上传递的是未经归一化的信号。这是到 2024 年几乎所有人都认同的单一最重要架构选择。

content-image-1

content-image-1

为什么 pre-norm 更优:

解释来源
Post-norm 会削弱沿残差流传播的梯度Xiong et al. 2020
Post-norm 会导致梯度尖峰Salazar & Nguyen 2019
Pre-norm 允许大网络使用更大的学习率通用实践

不同模型采用情况:

Pre-normPost-norm
LLaMA 1/2/3, PaLM, Chinchilla, T5 v1.1, GPT-J, Mistral, OLMoGPT-1/2/3, OPT, BERT, 原始 Transformer
几乎所有 2023 年及之后的模型典型离群点:OPT-350M(原因未知)

“双重归一化”(近年做法): 一些模型(Grok、Gemma 2、OLMo 2)会在残差流外部再加一个 LayerNorm。这不是 post-norm——因为残差路径本身仍然没有被归一化。

content-image-1


LayerNorm 与 RMSNorm

LayerNorm——对均值和方差做归一化,再应用可学习的缩放 γ 和偏置 β

y=xμσ2+εγ+βy = \frac{x - \mu}{\sqrt{\sigma^2 + \varepsilon}} \cdot \gamma + \beta

RMSNorm——不减去均值,也没有偏置,只根据均方根做归一化:

y=xx22/d+εγy = \frac{x}{\sqrt{\|x\|_2^2 / d + \varepsilon}} \cdot \gamma

python
import torch
import torch.nn as nn
class RMSNorm(nn.Module):
def __init__(self, d_model: int, eps: float = 1e-6):
super().__init__()
self.eps = eps
self.weight = nn.Parameter(torch.ones(d_model)) # 只有 gamma,没有 beta
def forward(self, x: torch.Tensor) -> torch.Tensor:
rms = x.pow(2).mean(dim=-1, keepdim=True).add(self.eps).sqrt()
return (x / rms) * self.weight

为什么是 RMSNorm 而不是 LayerNorm?

最直观的回答——“FLOPs 更少”——其实有误导性。矩阵乘法才是 FLOPs 的主要来源;去掉一些归一化操作,对总 FLOPs 的影响很小。

真正的原因是 [Ivanov et al. 2023] 所指出的:内存带宽。归一化是典型的内存带宽受限操作(算术强度低)。参数更少 -> 内存访问更少 -> 能带来可测量的实际运行时间提升。

content-image-1

关键结论:FLOPs 不等于运行时间。必须始终考虑内存访问模式。

模型家族归一化
GPT-1/2/3, OPT, GPT-J, BLOOMLayerNorm
LLaMA 系列, PaLM, Chinchilla, T5RMSNorm

去掉 Bias

大多数现代 Transformer 都会从所有线性层和归一化层中移除 bias 项。

python
nn.Linear(d_model, d_ff, bias=False) # 现代做法

原因: 需要在内存中搬运的参数更少(和 RMSNorm 的逻辑相同),同时在大学习率下优化通常更稳定。


2. 激活函数与 FFN 设计

激活函数“动物园”

text
ReLU GeLU Swish ELU GLU GeGLU ReGLU SeLU SwiGLU LiGLU

目前这个领域基本已经收敛到 SwiGLUGeGLU。下面按演化过程来看。


标准激活函数

ReLU——原始 Transformer、T5、Gopher、Chinchilla、OPT:

FFN(x)=max(0,  xW1)W2\text{FFN}(x) = \max(0,\; xW_1)\, W_2

content-image-1

GeLU——GPT-1/2/3、BLOOM、GPT-NeoX:

GELU(x)=xΦ(x)(其中 Φ 为高斯 CDF)\text{GELU}(x) = x \cdot \Phi(x) \qquad \text{(其中 } \Phi \text{ 为高斯 CDF)}

FFN(x)=GELU(xW1)W2\text{FFN}(x) = \text{GELU}(xW_1)\, W_2

content-image-1


门控线性单元(GLU 家族)

在第一层投影上增加一个逐元素的门控

FFN(x)=(σ(xW1)xV)W2\text{FFN}(x) = (\sigma(xW_1) \odot xV)\, W_2

这个 gate 用来控制 value 分支有多少信息可以通过。这会额外引入第二个权重矩阵 VV

名称Gate公式
ReGLUReLU(ReLU(xW1)xV)W2(\text{ReLU}(xW_1) \odot xV)\, W_2
GeGLUGeLU(GELU(xW1)xV)W2(\text{GELU}(xW_1) \odot xV)\, W_2
SwiGLUSwish = x·sigmoid(x)(Swish(xW1)xV)W2(\text{Swish}(xW_1) \odot xV)\, W_2

SwiGLU 实现(LLaMA、PaLM、Mistral):

python
import torch
import torch.nn as nn
import torch.nn.functional as F
class SwiGLU_FFN(nn.Module):
"""
d_ff 默认设为 8/3 * d_model,
这样参数量可以与 4x ReLU FFN 保持可比;
否则额外的 V 矩阵会让参数量增加约 50%。
"""
def __init__(self, d_model: int, d_ff: int | None = None):
super().__init__()
if d_ff is None:
d_ff = int(8 / 3 * d_model)
d_ff = 256 * ((d_ff + 255) // 256) # 向上取整到 256 的倍数
self.w1 = nn.Linear(d_model, d_ff, bias=False) # gate(Swish)
self.v = nn.Linear(d_model, d_ff, bias=False) # value(线性)
self.w2 = nn.Linear(d_ff, d_model, bias=False) # 输出投影
def forward(self, x: torch.Tensor) -> torch.Tensor:
return self.w2(F.silu(self.w1(x)) * self.v(x))

2/3 缩放规则

GLU 变体多了一个额外的权重矩阵 V。为了让总参数量和 d_ff = 4 × d_model 的 ReLU FFN 保持大致一致:

dffGLU=23×4×dmodel=83dmodel2.67×d_\text{ff}^\text{GLU} = \frac{2}{3} \times 4 \times d_\text{model} = \frac{8}{3}\, d_\text{model} \approx 2.67\times

模型d_ff / d_model
PaLM4.0
Mistral 7B3.5
LLaMA-2 70B3.5
LLaMA 70B / DeepSeek 67B2.68
Qwen 14B2.67
T5 v1.12.5
T5(11B,非 GLU)64.0——明显离群,后续版本已改进

GLU 真的有帮助吗?

有,而且相当稳定 [Shazeer 2020, Narang et al. 2020]——不过提升幅度不算大。GPT-3 使用 GeLU,效果依然非常好。值得注意的非 GLU 离群模型包括:Nemotron 340B(Squared ReLU)、Falcon 2 11B(ReLU)。


串行层与并行层

一些模型(GPT-J、PaLM、Command A)会让 Attention 和 FFN 并行执行,而不是串行:

text
x -> LayerNorm --+-> Attention --\
+-> FFN -------- + -> output

LayerNorm 可以共享,矩阵乘法也更容易融合。相关消融实验数据不多,但确实有可测量的计算收益。

content-image-1


3. 位置嵌入

Transformer 天生对排列是等变的——如果没有位置信息,词序是不可见的。这个领域大致经历了四代方案。

第一代:正弦/余弦(原始 Transformer)

PEpos,2k=sin ⁣(pos100002k/d),PEpos,2k+1=cos ⁣(pos100002k/d)PE_{pos,2k} = \sin\!\left(\frac{pos}{10000^{2k/d}}\right), \quad PE_{pos,2k+1} = \cos\!\left(\frac{pos}{10000^{2k/d}}\right)

它被直接加到 token embedding 上。问题: Embed(x,i),Embed(y,j)\langle \text{Embed}(x,i),\, \text{Embed}(y,j) \rangle 中会包含类似 PEi,vy\langle PE_i, v_y \rangle 这样的交叉项,而这些项依赖于绝对位置

第二代:可学习的绝对位置编码(GPT-1/2/3、OPT)

用可学习查找表 uiu_i 替代固定正弦。问题依旧——它仍然不是真正的相对位置表示。

第三代:相对偏置(T5、Gopher、Chinchilla)

把位置信息作为 bias 注入到 attention score 中。它是相对的,但不是通过内积表达——因此组合性质不够优雅。

第四代:RoPE——旋转位置嵌入

使用模型包括:GPT-J、PaLM、LLaMA 1/2/3,以及几乎所有 2024 年之后的模型。


RoPE:核心思想

期望性质: 编码函数 f(x,i)f(x, i) 满足:

f(x,i),f(y,j)=g(x,y,  ij)\langle f(x, i),\, f(y, j) \rangle = g(x, y,\; i - j)

也就是说,点积只依赖于相对位置 iji - j

关键洞见: 内积在旋转下是不变的。如果把两个向量按不同角度旋转,它们的点积变化只取决于这些角度的差值

-> 于是把位置 ii 编码为:将向量按与 ii 成比例的角度旋转
-> 这样一来,f(x,i),f(y,j)\langle f(x,i), f(y,j) \rangle 就只会捕捉到 iji - j

content-image-1


RoPE 的数学形式

对于每一对维度 (x2k,x2k+1)(x_{2k}, x_{2k+1}),在位置 mm 处施加一个角度为 mθkm \theta_k 的二维旋转:

(cos(mθk)sin(mθk)sin(mθk)cos(mθk))(x2kx2k+1),θk=100002k/d\begin{pmatrix} \cos(m\theta_k) & -\sin(m\theta_k) \\ \sin(m\theta_k) & \cos(m\theta_k) \end{pmatrix} \begin{pmatrix} x_{2k} \\ x_{2k+1} \end{pmatrix}, \qquad \theta_k = 10000^{-2k/d}

  • 乘法式,而不是加法式——不会和 token embedding 产生交叉项
  • 每一层注意力中都对 Q 和 K 应用,以保证整个网络里注意力都体现相对位置信息

image-20260409100620251


RoPE 实现

python
import torch
import torch.nn as nn
def get_rope_cos_sin(seq_len: int, d_head: int, base: int = 10000,
device=None, dtype=None):
half_d = d_head // 2
k = torch.arange(half_d, device=device, dtype=torch.float32)
theta = 1.0 / (base ** (2 * k / d_head)) # (half_d,)
pos = torch.arange(seq_len, device=device, dtype=torch.float32)
angles = torch.outer(pos, theta) # (seq_len, half_d)
angles = torch.cat([angles, angles], dim=-1) # (seq_len, d_head)
return angles.cos().to(dtype=dtype), angles.sin().to(dtype=dtype)
def rotate_half(x: torch.Tensor) -> torch.Tensor:
half = x.shape[-1] // 2
return torch.cat([-x[..., half:], x[..., :half]], dim=-1)
def apply_rope(x: torch.Tensor, cos: torch.Tensor, sin: torch.Tensor) -> torch.Tensor:
"""x: (batch, n_heads, seq_len, d_head)"""
cos = cos[None, None] # 在 batch 和 heads 维度上广播
sin = sin[None, None]
return x * cos + rotate_half(x) * sin

对比表

方法应用位置是否真正相对?模型
正弦编码Token embedding否(存在交叉项)原始 Transformer
可学习绝对位置编码Token embeddingGPT-1/2/3, OPT
相对偏置Attention scoreT5, Gopher
RoPEQ 和 K 向量是(精确)LLaMA, PaLM, 多数 2024+ 模型

4. 超参数

大多数 LLM 的超参数其实相当保守。

d_ff / d_model 比例

标准规则: d_ff = 4 × d_model(非 GLU)或 d_ff = 8/3 × d_model(GLU)。

经验上,范围在 1 到 10 之间的值通常都接近最优 [Kaplan et al. 2020]。T5 的 64× 比例在技术上能工作,但 T5 v1.1(改进版)已经把它降到了 2.5——这说明 64× 很可能并不理想。


Head Dimension

标准假设:

dhead×nheads=dmodeld_\text{head} \times n_\text{heads} = d_\text{model}

模型n_headsd_headd_model比例
GPT-396128122881.0
T5128128102416.0
LLaMA 26412881921.0
PaLM48256184321.48

多数模型的比例都大于 1。关于“低秩瓶颈” [Bhojanapalli et al. 2020] 的理论担忧,在实践中并没有明显出现。


长宽比(深度 vs 宽度)

d_model / n_layers 在大多数模型中通常落在 100 到 200 之间。

模型d_model / n_layers
BLOOM205
T5 v1.1171
PaLM 540B156
GPT-3 / Mistral / Qwen~102
LLaMA / LLaMA 2~102

为什么不做得特别深? 深层模型更难在多 GPU 上做 pipeline,并且会增加推理阶段的串行延迟。通常是系统层面的约束——而不是模型质量本身——决定了这一点。

content-image-1


词表大小

设置典型大小
单语30k 到 50k
多语 / 生产环境100k 到 250k
模型词表大小
LLaMA32,000
GPT-2/350,257
GPT-4100,276
PaLM256,000
Qwen 15B152,064
mT5250,000

正则化

趋势: 新一些的模型通常去掉 dropout,但保留 weight decay。

模型DropoutWeight Decay
GPT-2, T5, GPT-3, OPT0.10.1
T5 v1.1, PaLM, LLaMA0.00.1

为什么还要 weight decay? [Andriushchenko et al. 2023] 指出,这主要不是为了控制过拟合。因为训练 token 数量往往达到数万亿(数据量甚至超过参数量),过拟合并不是核心问题。Weight decay 主要通过和余弦学习率调度的相互作用来影响优化动态


5. 训练稳定性技巧

大多数不稳定性的根源都是 softmax。指数函数会爆炸。

softmax(z)i=ezijezj\text{softmax}(z)_i = \frac{e^{z_i}}{\sum_j e^{z_j}}

如果某个 ziz_i 变得很大,就会带来数值溢出、梯度消失和 loss spike。

content-image-1

技巧 1:Z-Loss(输出层 Softmax)

由 PaLM 推广。额外加入一个辅助损失,用来惩罚过大的 log-partition 值:

Lz=αBb(logiezb,i)2\mathcal{L}_\text{z} = \frac{\alpha}{B} \sum_{b} \left(\log \sum_i e^{z_{b,i}}\right)^2

python
import torch
import torch.nn.functional as F
def z_loss(logits: torch.Tensor, alpha: float = 1e-4) -> torch.Tensor:
"""
惩罚 logits 的 log-sum-exp 平方。
让 logits 保持较小 -> 输出 softmax 更稳定。
PaLM、Baichuan 2、DCLM、OLMo 2 使用了这一技巧。
"""
log_z = torch.logsumexp(logits, dim=-1)
return alpha * (log_z ** 2).mean()
# 在训练循环中:
loss = F.cross_entropy(logits.view(-1, vocab), labels.view(-1))
loss = loss + z_loss(logits)

使用模型: PaLM、Baichuan 2(2023)、DCLM(2024)、OLMo 2(2025)

content-image-1

content-image-1

技巧 2:QK Norm(注意力 Softmax)

在做点积之前,对 Query 和 Key 向量先做 RMSNorm:

attn=softmax ⁣(RMSNorm(Q)  RMSNorm(K)d)\text{attn} = \text{softmax}\!\left(\frac{\text{RMSNorm}(Q)\;\text{RMSNorm}(K)^\top}{\sqrt{d}}\right)

python
class QKNormAttention(nn.Module):
def __init__(self, d_model: int, n_heads: int):
super().__init__()
self.n_heads = n_heads
self.d_head = d_model // n_heads
self.qkv = nn.Linear(d_model, 3 * d_model, bias=False)
self.out = nn.Linear(d_model, d_model, bias=False)
self.q_norm = nn.RMSNorm(self.d_head)
self.k_norm = nn.RMSNorm(self.d_head)
def forward(self, x):
B, T, C = x.shape
qkv = self.qkv(x).reshape(B, T, 3, self.n_heads, self.d_head)
q, k, v = qkv.unbind(2)
q, k = self.q_norm(q), self.k_norm(k) # 注意力前先归一化
q, k, v = [t.transpose(1, 2) for t in (q, k, v)]
attn = (q @ k.transpose(-2,-1) * self.d_head**-0.5).softmax(dim=-1)
return self.out((attn @ v).transpose(1,2).reshape(B, T, C))

起源: 视觉 / 多模态模型(Dehghani 2023、Idefics、Chameleon)
LLM 中的采用: DCLM、OLMo 2、Gemma 2


技巧 3:Logit Soft-Capping

通过 tanh 对输出 logits 做软上限,防止其爆炸:

zcapped=δtanh(z/δ)z_\text{capped} = \delta \cdot \tanh(z / \delta)

python
def soft_cap_logits(logits: torch.Tensor, cap: float = 30.0) -> torch.Tensor:
return cap * torch.tanh(logits / cap)

它是可微的(不同于硬截断),但 tanh 压缩可能会略微影响表达能力。Gemma 2 使用了该技巧(输出 logits 的 cap=30,注意力 logits 的 cap=50)。


小结

技巧目标作用模型
Z-loss输出 softmax惩罚 log-partition functionPaLM, Baichuan 2, DCLM, OLMo 2
QK Norm注意力 softmax在点积前归一化 Q/KGemma 2, DCLM, OLMo 2
Logit soft-cap两者通过 tanh 限制 logit 幅度Gemma 2

6. 注意力变体

推理瓶颈:KV Cache

训练时,注意力可以沿序列并行计算——算术强度高,GPU 利用率也高。

但在自回归推理时,一次只能处理一个 token,而且必须缓存之前所有的 K/V 状态。此时增量计算的算术强度变为:

O ⁣(nd+1b)O\!\left(\frac{n}{d} + \frac{1}{b}\right)

其中 n/d 这一项会随着序列长度增长——因此KV cache 的读取才是真正的瓶颈,而不是计算本身。


多头注意力(MHA)——基线

每个 n_heads 中的 head 都有自己的 Q、K、V。KV cache 大小为:2 × n_heads × seq_len × d_head × n_layers


多查询注意力(MQA)[Shazeer 2019]

所有 query head 共享一个 K/V head。 KV cache 缩小 n_heads 倍。

python
class MultiQueryAttention(nn.Module):
def __init__(self, d_model: int, n_heads: int):
super().__init__()
self.n_heads = n_heads
self.d_head = d_model // n_heads
self.q_proj = nn.Linear(d_model, d_model, bias=False)
self.k_proj = nn.Linear(d_model, self.d_head, bias=False) # 单个 head
self.v_proj = nn.Linear(d_model, self.d_head, bias=False) # 单个 head
self.out = nn.Linear(d_model, d_model, bias=False)
def forward(self, x):
B, T, _ = x.shape
q = self.q_proj(x).reshape(B, T, self.n_heads, self.d_head).transpose(1, 2)
k = self.k_proj(x).reshape(B, T, 1, self.d_head).transpose(1, 2)
v = self.v_proj(x).reshape(B, T, 1, self.d_head).transpose(1, 2)
attn = (q @ k.transpose(-2,-1) * self.d_head**-0.5).softmax(dim=-1)
return self.out((attn @ v).transpose(1,2).reshape(B, T, -1))

缺点: 困惑度会有轻微损失 [Shazeer 2019]。


分组查询注意力(GQA)[Ainslie et al. 2023]

一组 Q heads 共享一个 K/V head。它是 MHA 和 MQA 之间的折中旋钮。

content-image-1

python
class GroupedQueryAttention(nn.Module):
"""
n_kv_heads=1 -> MQA
n_kv_heads=n_heads -> MHA
"""
def __init__(self, d_model: int, n_heads: int, n_kv_heads: int):
super().__init__()
assert n_heads % n_kv_heads == 0
self.n_heads = n_heads
self.n_kv_heads = n_kv_heads
self.n_rep = n_heads // n_kv_heads
self.d_head = d_model // n_heads
self.q_proj = nn.Linear(d_model, n_heads * self.d_head, bias=False)
self.k_proj = nn.Linear(d_model, n_kv_heads * self.d_head, bias=False)
self.v_proj = nn.Linear(d_model, n_kv_heads * self.d_head, bias=False)
self.out = nn.Linear(d_model, d_model, bias=False)
def forward(self, x):
B, T, _ = x.shape
q = self.q_proj(x).reshape(B, T, self.n_heads, self.d_head).transpose(1, 2)
k = self.k_proj(x).reshape(B, T, self.n_kv_heads, self.d_head).transpose(1, 2)
v = self.v_proj(x).reshape(B, T, self.n_kv_heads, self.d_head).transpose(1, 2)
k = k.repeat_interleave(self.n_rep, dim=1)
v = v.repeat_interleave(self.n_rep, dim=1)
attn = (q @ k.transpose(-2,-1) * self.d_head**-0.5).softmax(dim=-1)
return self.out((attn @ v).transpose(1,2).reshape(B, T, -1))
变体Q headsKV headsKV Cache质量
MHAnn基线基线
MQAn1缩小 n 倍困惑度略有损失
GQAng(1 < g < n)缩小 n/g 倍接近 MHA

哪些模型使用 GQA: LLaMA 2/3(较大版本)、Mistral、Gemma、Falcon——多数大型 2024+ 模型。


滑动窗口注意力(SWA)

完整注意力复杂度是 O(n^2)。SWA 限制每个 token 只关注最近的 w 个 token,从而把复杂度降为 O(n×w)。

content-image-1

python
def sliding_window_mask(seq_len: int, window: int, device=None) -> torch.Tensor:
"""
返回形状为 (seq_len, seq_len) 的布尔 mask:True = 可关注,False = 被屏蔽。
同时结合了 causal mask 和窗口约束。
"""
i = torch.arange(seq_len, device=device).unsqueeze(1)
j = torch.arange(seq_len, device=device).unsqueeze(0)
causal = i >= j # 下三角(因果)
window = (i - j) < window # 位于窗口内
return causal & window

当前最佳实践——Full + SWA 交替:

text
Layer 0: SWA (RoPE) ↘ 便宜,处理局部上下文
Layer 1: SWA (RoPE)
Layer 2: SWA (RoPE)
Layer 3: Full (NoPE) -> 昂贵,处理全局上下文——每 4 层一次
Layer 4: SWA (RoPE)
...
  • SWA 层高效处理短程上下文
  • 稀疏的 full-attention 层负责长程依赖
  • 有些模型中:SWA 用 RoPE,而 full attention 用 NoPE(不使用位置嵌入)

使用模型: Mistral 7B、LLaMA 4、Gemma、Cohere Command A


宏观结论

结论置信度为什么重要
Pre-norm 是正确默认选择梯度理论支持,加上几乎普遍采用
RMSNorm 相比 LayerNorm 质量不差且实际更快关键在内存带宽,不在 FLOPs
SwiGLU / GeGLU 很可能优于 ReLU提升小但稳定;GPT-3 没用它也表现很好
d_ff = 4×(或 GLU 下 8/3×)这一范围附近存在较平坦最优区间
GQA/MQA 关注的是推理效率,而不是困惑度KV cache 才是真正瓶颈
稳定性技巧(z-loss、QK norm)正在变成标准配置中高在前沿模型里越来越常见
在 LLM 中,weight decay 不只是防过拟合它会通过 LR schedule 影响优化动态

元结论: 现代 LLM 架构并不是从第一性原理直接推导出来的——它们是几十个模型版本、无数消融实验之后留下来的经验幸存者。相比死记硬背哪个模型用了哪种技术,真正更耐用的理解是:每个选择背后的原因是什么,比如内存带宽、推理成本、梯度稳定性。


参考文献:Vaswani 2017 · Xiong 2020 · Su 2021(RoPE) · Shazeer 2020(SwiGLU) · Shazeer 2019(MQA) · Ainslie 2023(GQA) · Kaplan 2020(scaling laws) · Ivanov 2023(RMSNorm) · Narang 2020 · Andriushchenko 2023

Next in Series

No next post yet

<- Stanford CS336: assignment 1